Hyper-V: A device attached to the system is not functioning


We have a Windows 2008 Hyper-V cluster VM failed every night in the past week. And it gives me the error: ‘VM-01’ Microsoft Emulated IDE Controller (Instance ID {83F84444B-8DCA-4152-9EDA-2CA8B33034B8}): Failed to Power on with Error ‘A device attached to the system is not functioning.’ (0x8007001F). (Virtual machine ID 1241E22E-E750-44C7-91F7-7588C8FBB9AE)

After a quick search, I found this is actually a Windows bug that is triggered by the third party backup software. The solution is to hack the registry key:

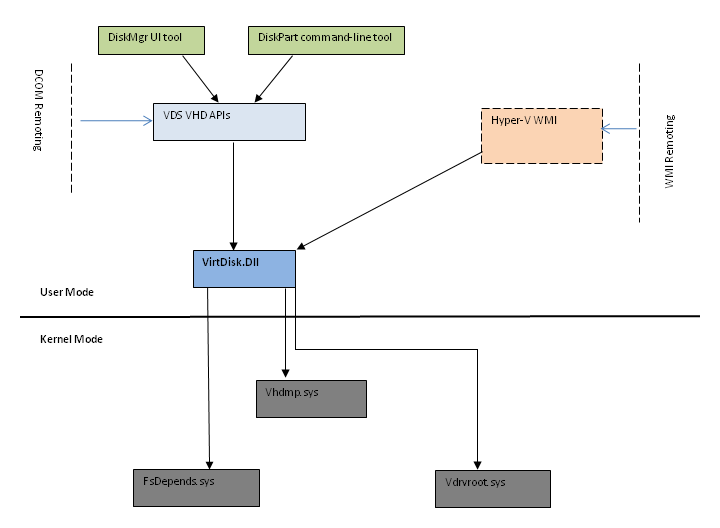
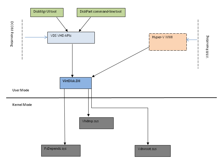
1)    Visit the following registry key: “HKLM\SYSTEM\CurrentControlSet\Services\FsDepends”
2)    Under the “FsDepends” key, change REG_DWORD value “Start” from “3” to “0”
3)    Restart the server

image

 

Reference

http://support.microsoft.com/kb/2013544

http://msdn.microsoft.com/en-us/library/windows/desktop/dd323654%28v=vs.85%29.aspx

5 thoughts on “Hyper-V: A device attached to the system is not functioning

    1. The same issue may be caused by different reasons. It has a big possiblity that the AV can lead to similar problem. But disabling the Anti-Virus is risky, I would recommend you to use the exclusion list.

Leave a comment