Confluence supports multiple export file type for a Space via the Web interface. This is handy if you only need export a single space. But what if you need to export a large number of spaces? For example, offline archive the inactive users' personal spaces. I assume it will take you quite some time to … Continue reading Confluence Space Exporter
Category: Atlassian
Creating new Jira issues throws java.lang.NullPointerException
If you get the java.lang.NullPointerException error page as above when you are trying to create a new issue, then most likely it has something to do with the Default Issue Type Scheme of your Jira. Follow the diagnoses steps in this knowledge base Jira server throws NullPointerException when creating new issues or changing project settings … Continue reading Creating new Jira issues throws java.lang.NullPointerException
Jira Backgroud re-index vs Foreground re-index
First of all, what I mean Foreground re-index is Lock Jira and rebuild index. Here is a quick comparison between Background and Foreground re-index. I have summaried a few take away for your reference: The best combination is Jira Data Center + foreground re-index. As you can see above foreground re-index is quicker and offers … Continue reading Jira Backgroud re-index vs Foreground re-index
Delete Actors from a Jira Project Role
The Jira online REST API doc is wrong about how you can delete actors from a project role. As below it says the query string is user={username}, but it turns out to be inaccurate, even you still get the 204 response code. The right query string is should user=userkey. I have tested and verified this.
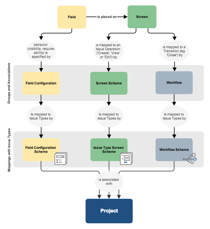
Understanding Jira project, issues, fields, screens, schemes and workflow
This is my version's summary of those key components in Jira. If you are new to Jira, this might be a good starting point to understand Jira from a high level.Project - a project is a collection of many issues that are all related to a project.Issues - issues are the building blocks for a … Continue reading Understanding Jira project, issues, fields, screens, schemes and workflow

