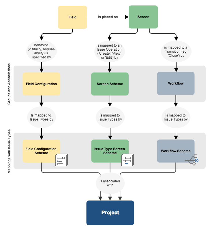
This is my version’s summary of those key components in Jira. If you are new to Jira, this might be a good starting point to understand Jira from a high level.
Project – a project is a collection of many issues that are all related to a project.
Issues – issues are the building blocks for a project which are used for tracking issues (bug, story, task, epic, sub-task…). A issue is a collection of many fields.
Field – a field contains a subset of information of an issue. e.g reporter, assignee, description…
Screen – a screen is the presentation of an issue, it controls what fields an issue includes.
Scheme – a scheme controls mappings between different elements.
Workflow – a workflow defines the life cycle of an issue.
A nice diagram that I found on Atlassian website.
