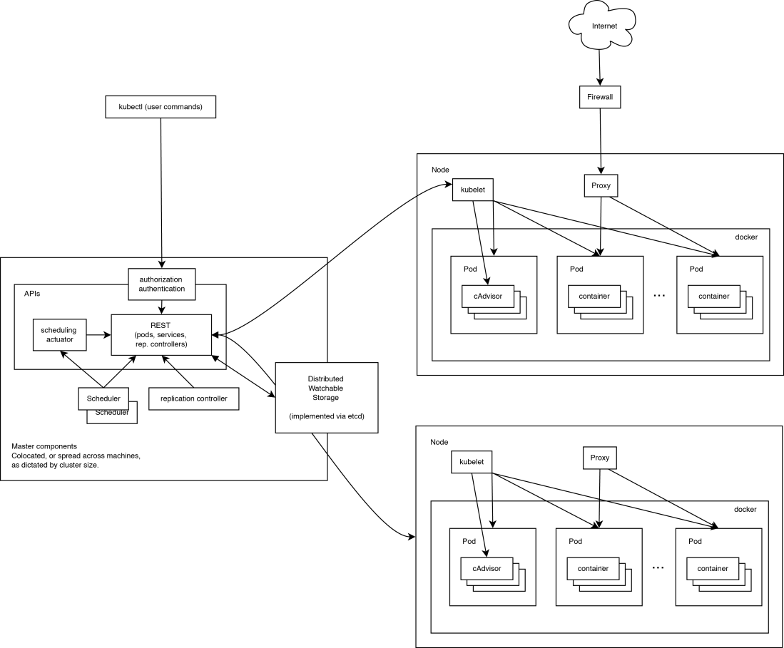
Above is the Kubernetes design architecture. In my POC environment, I have written a script to install and configure the kubernetes. I have tested it on the RHEL 7, I think it should work on CentOS 7 as well but have not tested yet.
Please be aware that the script uses the latest codes from kubernetes git repo. The script may not work due to changes in the future, for exmaple deprecated paramters. But I will try to keep it up to date.
What it does?
1) Install docker, which is the fundamental container application. The script uses zzdocker0 to replace the default bridge docker0, as some applications (e.g facter) uses the first non 127.x.x.x IP address as the primary IP address of the host.
2) Install flannel, which provides the backend overlay network. It allows the communication between containers on different hosts.
3) Install etcd on master, which is a distributed key value store. It is for shared configuration and service discovery.
4) Install Kubernetes master components: kube-apiserver, kube-controller-manager, kube-scheduler
5) Install Kubernetes node components: kubelet, kube-proxy
How to use?
For master:
1) wget https://raw.githubusercontent.com/jc1518/docker/master/kubernetes/scripts/kube-master.sh
2) Define master IP address, and proxy if needed.
3) chmod a+x kube-master.sh
4) ./kube-master.sh
For node:
1) wget https://raw.githubusercontent.com/jc1518/docker/master/kubernetes/scripts/kube-node.sh
2) Define master IP address, and proxy if needed.
3) chmod a+x kube-node.sh
4) ./kube-node.sh
What it looks like?
Here is my environment.
dockerdev01: node
dockerdev02: both master and node
[root@dockerdev02 ~]# cat /etc/redhat-release
Red Hat Enterprise Linux Server release 7.1 (Maipo)
[root@dockerdev02 ~]# ifconfig
ens32: flags=4163<UP,BROADCAST,RUNNING,MULTICAST> mtu 1500
inet 192.168.1.12 netmask 255.255.255.0 broadcast 192.168.1.255
ether 00:50:56:8c:41:4e txqueuelen 1000 (Ethernet)
RX packets 532380 bytes 543278948 (518.1 MiB)
RX errors 0 dropped 607 overruns 0 frame 0
TX packets 237001 bytes 75318928 (71.8 MiB)
TX errors 0 dropped 0 overruns 0 carrier 0 collisions 0
flannel.1: flags=4163<UP,BROADCAST,RUNNING,MULTICAST> mtu 1450
inet 172.16.100.0 netmask 255.255.0.0 broadcast 0.0.0.0
ether ea:d8:1f:bb:1a:2d txqueuelen 0 (Ethernet)
RX packets 0 bytes 0 (0.0 B)
RX errors 0 dropped 0 overruns 0 frame 0
TX packets 0 bytes 0 (0.0 B)
TX errors 0 dropped 0 overruns 0 carrier 0 collisions 0
lo: flags=73<UP,LOOPBACK,RUNNING> mtu 65536
inet 127.0.0.1 netmask 255.0.0.0
loop txqueuelen 0 (Local Loopback)
RX packets 481545 bytes 44838800 (42.7 MiB)
RX errors 0 dropped 0 overruns 0 frame 0
TX packets 481545 bytes 44838800 (42.7 MiB)
TX errors 0 dropped 0 overruns 0 carrier 0 collisions 0
zzdocker0: flags=4163<UP,BROADCAST,RUNNING,MULTICAST> mtu 1500
inet 172.16.100.1 netmask 255.255.255.0 broadcast 0.0.0.0
ether 3e:7f:06:e2:da:53 txqueuelen 0 (Ethernet)
RX packets 0 bytes 0 (0.0 B)
RX errors 0 dropped 0 overruns 0 frame 0
TX packets 2 bytes 84 (84.0 B)
TX errors 0 dropped 0 overruns 0 carrier 0 collisions 0
[root@dockerdev02 ~]# kubectl.sh get nodes
NAME LABELS STATUS
dockerdev01.dmz.local kubernetes.io/hostname=dockerdev01.dmz.local Ready
dockerdev02.dmz.local kubernetes.io/hostname=dockerdev02.dmz.local Ready
[root@dockerdev02 ~]# kubectl.sh get pods
POD IP CONTAINER(S) IMAGE(S) HOST LABELS STATUS CREATED MESSAGE
[root@dockerdev02 ~]# kubectl.sh get svc
NAME LABELS SELECTOR IP(S) PORT(S)
kubernetes component=apiserver,provider=kubernetes <none> 172.16.0.2 443/TCP
kubernetes-ro component=apiserver,provider=kubernetes <none> 172.16.0.1 80/TCP
[root@dockerdev02 ~]# kubectl.sh get rc
CONTROLLER CONTAINER(S) IMAGE(S) SELECTOR REPLICAS

What should be GOPATH ?